三只羊拿下"无语哥"全球运营权 部分主播复播风格已变
三只羊拿下网红“无语哥”全球运营权,部分主播陆续复播,风格已变,复播,李健,嘴哥,直播,无语哥,运营权,顶级网红
三只羊拿下"无语哥"全球运营权 部分主播复播风格已变示意图
一纸公告,揭开了三只羊关联公司与网红“无语哥”Khaby Lame的合作。
三只羊深陷“月饼风波”后,抖音电商安全中心曾发布公告称,自2024年9月21日起,对三只羊旗下账号进行停播处理,后续将进一步敦促其积极整改。
交易估值约为9.75亿美元(约合人币民67.7亿元)
Rich Sparkle还将优先布局美国、中东及东南亚市场,推动“中国制造X全球流量”的深度耦合;还将统一统筹国际品牌与奢侈品牌的广告合作,并计划开发高溢价的联名IP产品线;预期年销售额达到40亿美元(约合人民币277.6亿元)以上。
据上市公司Rich Sparkle提供给媒体的文稿,伴随该收购完成,安徽小黑羊(即三只羊关联公司)将正式成为其战略股东及核心运营合作伙伴。
“无语哥”直播画面 图源网络
另据蓝鲸新闻,Rich Sparkle提供给媒体的文稿显示,伴随该收购完成,小黑羊公司将正式成为其战略股东及核心运营合作伙伴,在未来三年拥有无语哥全球范围内的独家全链运营权。

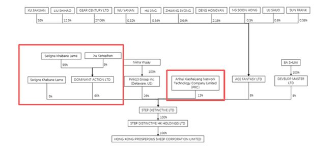
2026年1月,美股上市公司Rich Sparkle宣布完成对Step Distinctive的收购。该目标公司经营电子商务直播带货业务,由无语哥直接或间接持股49%,安徽小黑羊网络科技有限公司持股13%。天眼查信息显示,安徽小黑羊的控股股东为合肥领头羊文化传媒有限公司,该公司最终受益人系张庆杨、张开杨。
红星资本局注意到,在“月饼风波”后,三只羊奋力开拓海外市场,其旗下主播在沉寂一段时间后也陆续复播,但直播数据相较同级达人表现不佳。
沉寂一年后
Rich Sparkle表示,无语哥全网粉丝量累计达3.6亿、三只羊全网粉丝量近4亿,公司将由此构建起一个覆盖全球近8亿粉丝的超级流量矩阵。“凭借无语哥的全球号召力、三只羊的精细化运营能力、上市公司的资本运作优势,我们将构建一个可持续、高增长的全球内容电商生态系统。”
有知情人士向红星资本局确认,Anhui Xiaoheiyang Network Technology Company Limited(PRC)就是安徽小黑羊网络科技有限公司(下称“小黑羊公司”)。
而在Step Distinctive的股东中,无语哥直接、间接持股共49%,Anhui Xiaoheiyang NetworkTechnology Company Limited(PRC)持股比例为13%。

相关新闻
公司将优先布局美国、中东及东南亚市场,推动“中国制造X全球流量”的深度藕合。前述文稿还提到,未来Rich Sparkle还将统一统筹国际品牌与奢侈品牌的广告合作,并计划开发高溢价的联名IP产品线(如美妆、香氛、服饰)。
三只羊和“无语哥”的电商公司,9.75亿美元卖给了美股上市公司
新抖数据显示,近30天内,三只羊网络的粉丝减少7.92万,带货直播3场,主要带货品牌为娇润泉,总销售额在10万元至25万元,低于70%的同级达人。

“无语哥”与三只羊合作曝光
公开资料显示,Serigne Khabane Lame在TikTok上的粉丝量超过1.6亿,靠发布无声反应类视频走红,在中国社交平台上被称为“无语哥”(下称“无语哥”),相关表情包被广泛使用。
近日,有接近三只羊的知情人士告诉红星资本局,在复播后,三只羊旗下主播的带货风格已经改变,摒弃了过往比较喧嚣的带货方式,现在的带货风格比较沉稳,话术更加专业,强调品控和售后。相比销售额等数据,三只羊现在更希望打造出高度专业化的主播形象。
被期望年销售额达到40亿美元
近30天内,三只羊网络的粉丝减少7.92万
公告披露,该交易估值约为9.75亿美元(约合人币民67.7亿元),交易后公司将继续由无语哥领导。公开信息显示,无语哥靠发布无声反应类视频走红,在TikTok上的粉丝量超过1.6亿,是平台粉丝量最多的创作者。
无语哥知名表情包 / 图源网络
上市公司的一纸公告,令国内知名MCN机构“三只羊”与Tiktok现象级网红Khaby Lame(以下称“无语哥”)的合作被推至台前。
据南方都市报,自2025年9月以来,三只羊旗下主播嘴哥、老K的K、乔妹等陆续在抖音复播;自营产品账号小杨臻选于去年11月在抖音开播;今年1月,三只羊网络官方抖音号也正式复播。
天眼查APP显示,小黑羊公司成立于2023年12月,其股东为合肥领头羊文化传媒有限公司,背后的实际控制人为张庆杨(51%)和张开杨(49%),即三只羊的创始人。
有接近三只羊的知情人士告诉红星资本局,在复播后,三只羊旗下主播的带货风格已经改变,摒弃了过往比较喧嚣的带货方式,现在的带货风格比较沉稳。

而在国内,三只羊旗下的部分主播在沉寂一年后也陆续复播。
红星资本局注意到,在停播期间,三只羊的业务重心一度转向海外。

今年1月,美股上市公司司Rich Sparkle(ANPA.US)发公告称,其拟以9.75亿美元的对价收购Step Distinctive——该公司及其子公司在电子商务直播领域运营,拥有完善的供应链、直播运营和商业化。交易完成后,业务将继续由无语哥领导。
根据协议,在未来36个月内,安徽小黑羊将拥有无语哥在全球范围内的独家全链运营权,包括:直播与短视频电商策划、Tiltok商店运营、跨境供应链协调、售后服务、AI数字人的商业开发等。
不过,红星资本局注意到,三只羊网络的直播数据表现不佳。
据悉,三只羊海外业务负责人李健曾透露称,2025年11月,三只羊已经在海外TikTokShop的东南亚和墨西哥等多个站点成为头部机构。三只羊还布局了日本市场,接下来可能还会进军巴西市场。
Rich Sparkle公告截图
部分主播陆续复播
该公司预期,有望达到40亿美元(约合人民币277.6亿元)以上的年销售额 。
彭于晏不能接受凌晨4点开工,能接受凌晨4点收工 S家和具俊晔联手做局?大S子女被坑惨了,继承遗产要背几千万债 齐鲁年味浓,“非遗过大年·嗨购年货节”开幕 湖北省委原书记蒋超良再被点名:为官莫喝“迷魂汤” 新款L9的配置很顶,但好像少了点理想味